
Our department consists of HR, Payroll & Pension Administration.
We are supported by the Service Development, Training and Quality Assurance and RPA team.
Employment Services brings together specialist knowledge and expertise in all aspects of NHS Payroll, Pensions and Human Resources Administration - including NHS terms and conditions of service, salary sacrifice arrangements, pension legislation and expenses. Our team of 90+ staff replicates an in-house payroll function and deliver outstanding, personalised service for clients across the NHS. We do not operate a call centre, each client has dedicated, named payroll staff and a direct number. We believe this fosters a strong working relationship with clients and puts customers at the heart of what we do.
We provide a full range of employment services for a range of NHS clients, including:
- Having organically grown from an in-house to a shared service payroll provider, we are acutely aware of the requirements of NHS clients. We have a well-established understanding of ESR - the NHS human resources and payroll database system and have developed strong working relationships with NHS Employers, NHS Pensions and HM Revenue and Customs.
- Quality and accuracy are paramount to our service, and we have been accredited the Payroll Assurance Scheme (PAS) award from the Chartered Institute of Payroll Professionals (CIPP). We truly believe that our staff is the key to helping us deliver Five Star customer service and as a department we are passionate about staff development and growing our talent.
In our professional commitment to delivering outstanding customer service, we consistently strive to promptly and effectively address any concerns or inquiries to the highest level of quality.
If you find that your concerns have not been adequately resolved at the local level to meet your expectations and you continue to be dissatisfied, we kindly invite you to reach out to our management or the designated Team Leader using the contact information provided below.
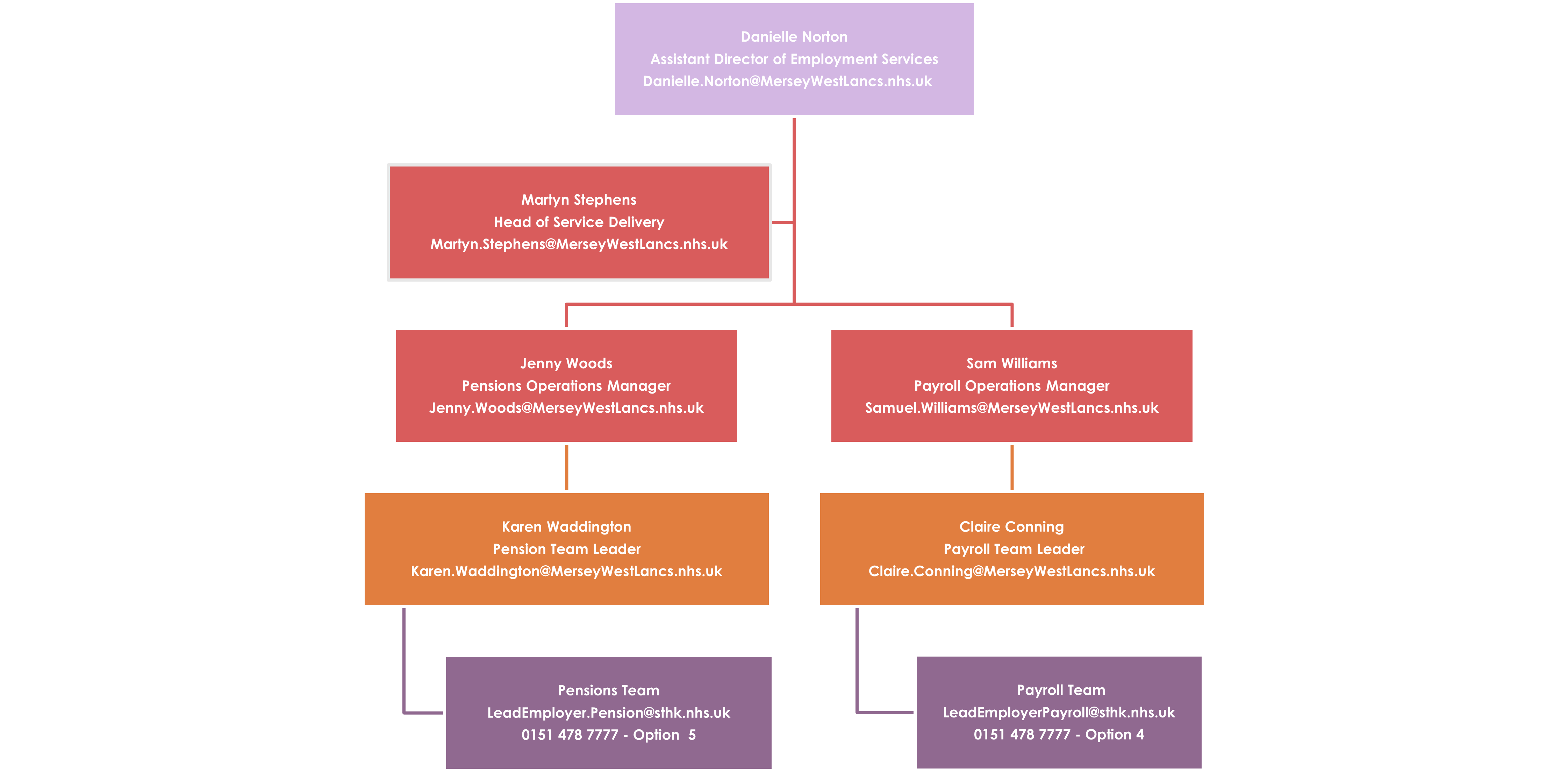
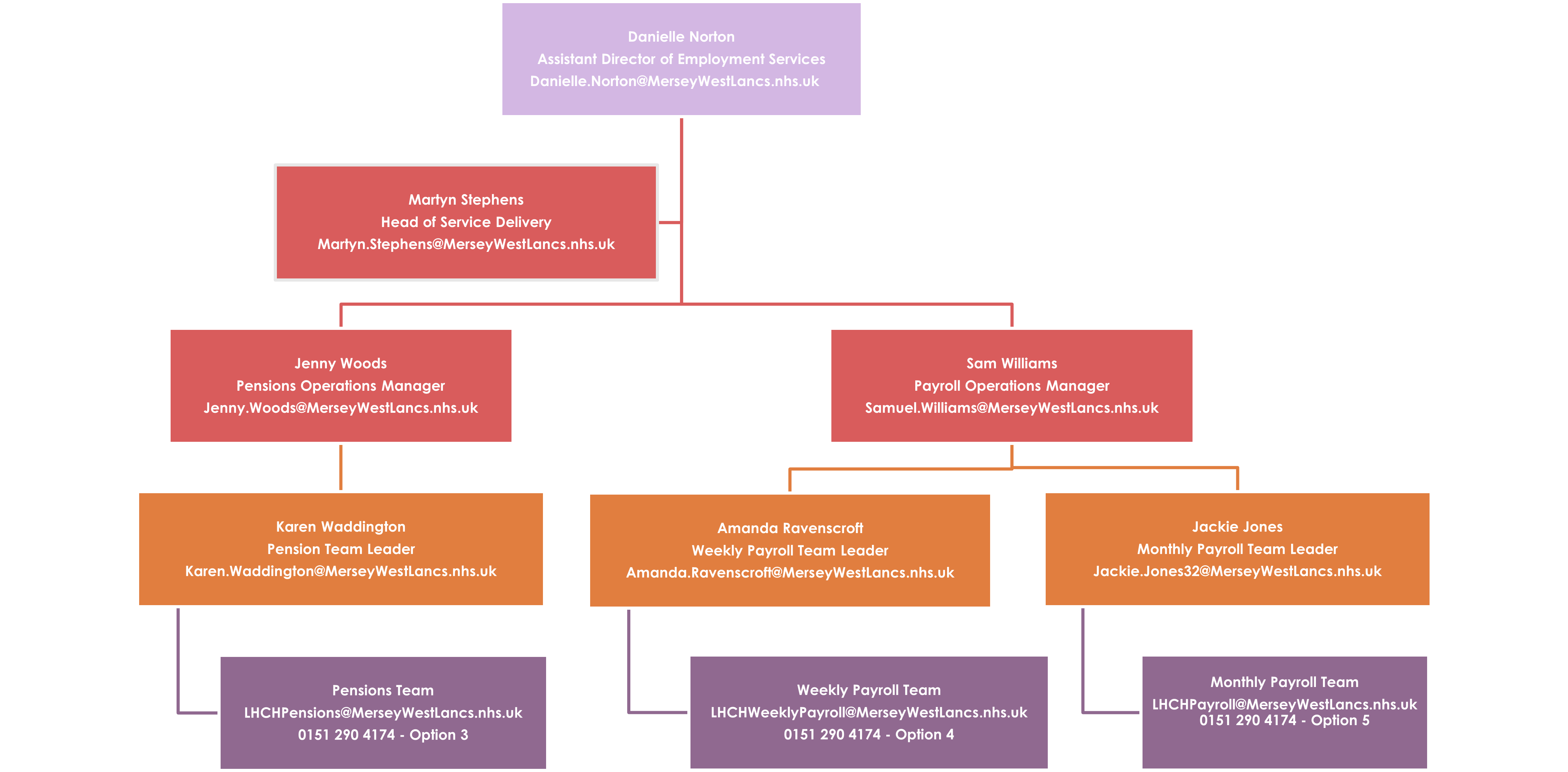
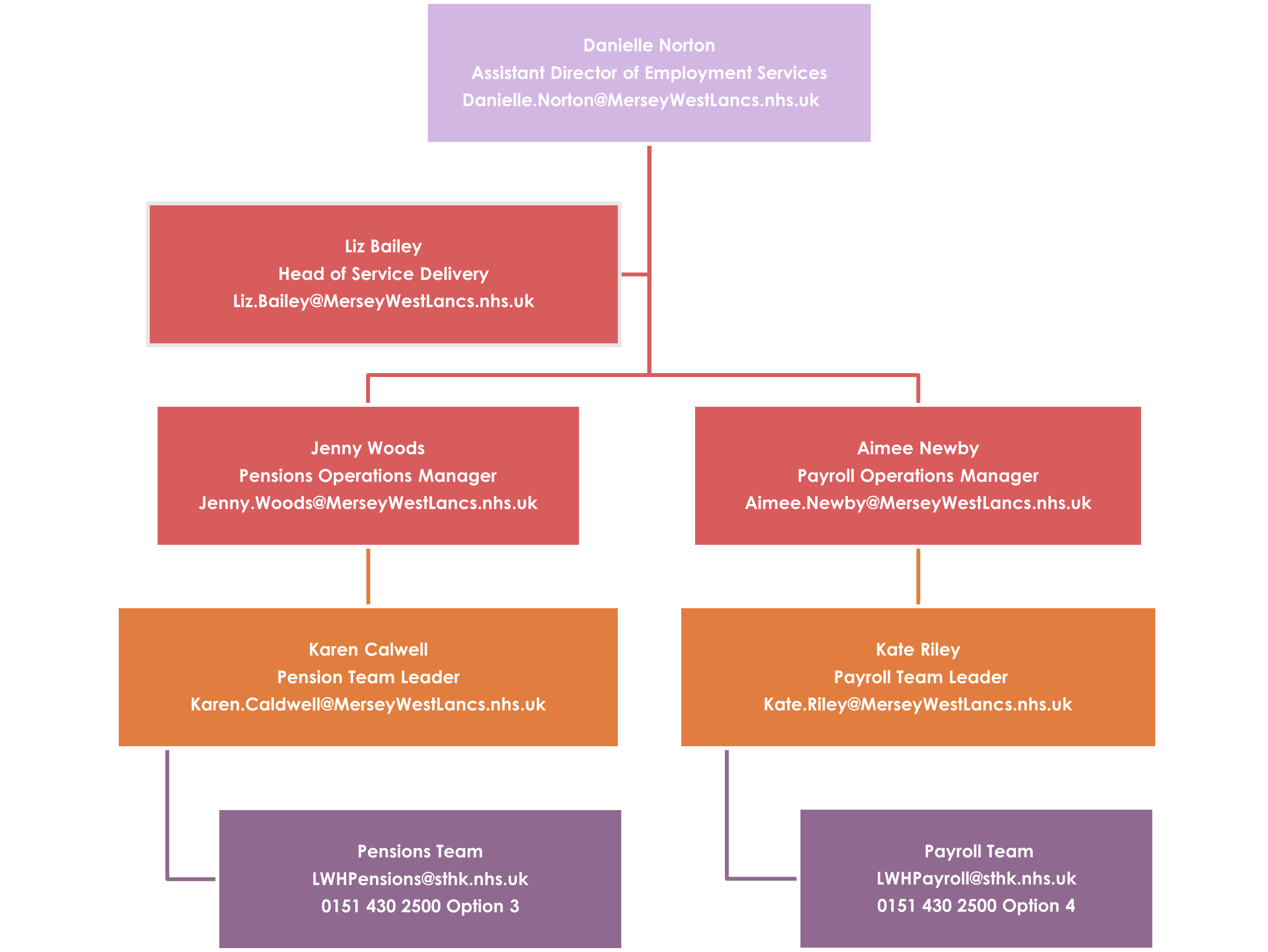
Your named payroll contact information is available, please select from the dropdown below, please click on the images to access a PDF version for you to print or download:

- Bridgewater Community Health Care NHS Foundation Trust
- Cheshire & Merseyside ICB
- Clatterbridge Cancer Centre NHS Foundation Trust
- Countess of Chester Hospital NHS Foundation Trust
- East Cheshire NHS Trust
- Kent Community Health NHS Foundation Trust
- Kent & Medway ICB
- Lead Employer
- Liverpool Heart & Chest Hospital NHS Foundation Trust
- Liverpool University Hospital Foundation Trust
- Liverpool Women’s NHS Foundation Trust
- Medway NHS Foundation Trust
- Mersey Care NHS Foundation Trust
- Mersey and West Lancashire Teaching Hospitals NHS Trust
- The Walton Centre NHS Foundation Trust
- Warrington and Halton Hospitals NHS Trust
- Wirral Community Health and Care NHS Foundation Trust
- Wirral University Hospital Trust


















